2019年度食品安全国家标准第二批立项计划公布
时间:2020-04-15 21:25
阅读:1391
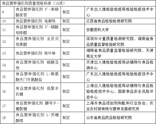
为贯彻落实“最严谨的标准”要求,推进实施《国民营养计划(2017-2030年)》完善营养法规政策标准体系策略,近日,国家卫生健康委办公厅发布了《关于印发2019年度食品安全国家标准第二批立项计划的通知》(以下简称《通知》),计划制修订《苦荞食品》《中重度营养不良用营养补充食品》《食品营养强化剂 低聚半乳糖》等23项食品安全国家标准。
《通知》要求,为做好标准起草工作,标准起草应当以食品安全风险评估结果为依据,以保障健康为宗旨,充分考虑我国经济发展水平和客观实际需要,可参考相关国际标准和风险评估结果,深入调查研究,确保标准严谨,指标设置科学合理。项目牵头单位负责组建标准起草协作组,确保各项目承担单位分工协作、密切配合、优势互补,并充分调动发挥监管部门、行业组织、企业、科研院校和专业机构等相关单位和领域专家的作用。
2019年度食品安全国家标准第二批立项计划



